Win7旗舰版 - 专业分享最新系统之家win7旗舰版下载是电脑重装系统的理想系统家园。

最新更新 |如何安装系统? |软件导航 |品牌系统 | 系统专题 | 专题库 | 网站地图

Windows 7 系统在线下载

经过精心测试,结合了很多实用的功能,稳定、安全、高效率
的系统操作,兼容强大,占用系统资源少

blender正方形怎么变圆角

时间:2021-01-26 作者:小芳

1、我们先打开blender创建一个立方体。

blender正方形怎么变圆角

2、然后我们选择要创建圆角的边。

blender正方形怎么变圆角(1)

3、接着按住“ctrl+b”组合键,然后拖拽鼠标就可以在选择边上创建出面,接着鼠标左键确认。

blender正方形怎么变圆角(2)

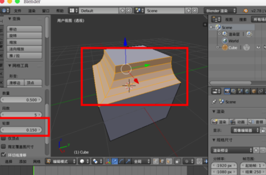
4、然后在右边调节“数量”与“段数”就可以变圆角了。

blender正方形怎么变圆角(3)

5、这时候我们设置“轮廓”的数值,可以调节圆角的形状。

blender正方形怎么变圆角(4)

6、勾选“仅顶点”可以把顶点变圆角。

blender正方形怎么变圆角(5)

7、若是选择面,可以直接把面的四边变成圆角。

blender正方形怎么变圆角(6)